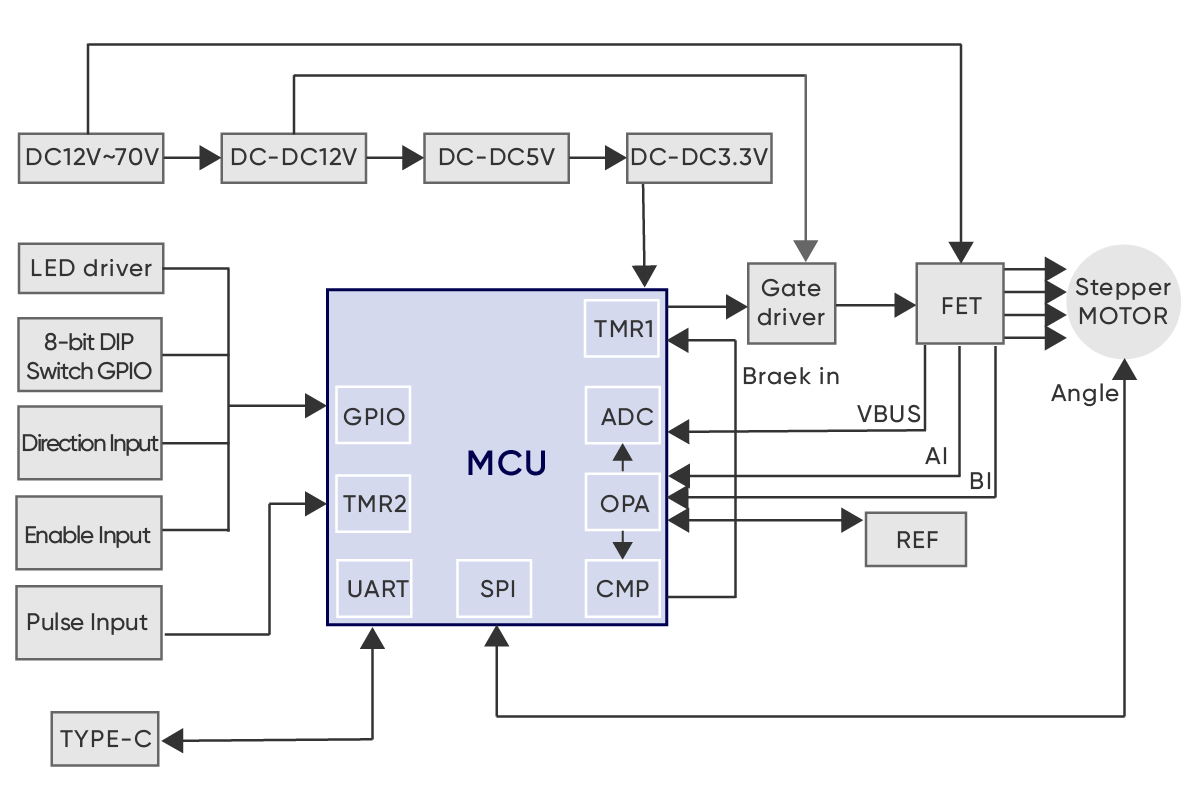
Stepper Motor Driver

A stepper motor driver is a crucial element for controlling and propelling the motion of a stepper motor. It converts electrical pulses into angular displacement, making the stepper motor rotate step by step at fixed angles. This precise position control and motion control are achieved through stable and reliable current and pulse signals.

Design Resources

Hardware Development Tools
Software Development Tools
Product
Stepper Motor Driver Solution Solution
AI Assistant